


Là module tích hợp 3 cảm biến bao gồm:
Cảm biến Gia Tốc ITG3200
Cảm biến góc nghiêng ADXL345
Cảm biến từ trường HMC5883L
Là module sử dụng chuẩn giao tiếp I2C, hỗ trợ ngắt.
Tương thích với hệ thống 3-5V.
Phù hợp để xây dựng các dự án liên quan.
● Điện áp sử dụng 3.3V hoặc 5V
● Kích thước bo mạch: 2.2cm * 1.7cm
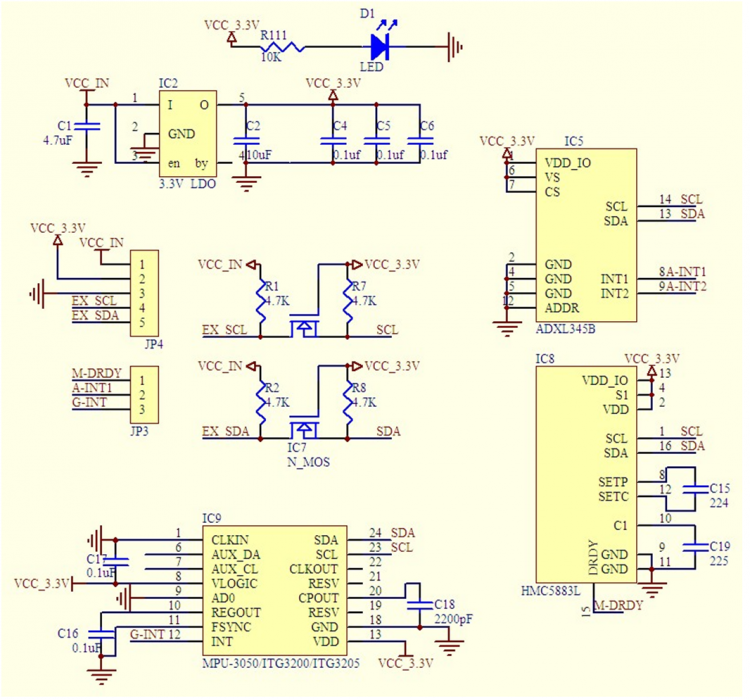
● Sơ đồ nguyên lý:
Giá sản phẩm trên Tiki đã bao gồm thuế theo luật hiện hành. Bên cạnh đó, tuỳ vào loại sản phẩm, hình thức và địa chỉ giao hàng mà có thể phát sinh thêm chi phí khác như phí vận chuyển, phụ phí hàng cồng kềnh, thuế nhập khẩu (đối với đơn hàng giao từ nước ngoài có giá trị trên 1 triệu đồng).....
| Thương hiệu | OEM |
|---|---|
| SKU | 2309582718166 |
điều khiển quạt mitsubishi mạch hạ áp arduino uno r3 adruino mạch sạc pin 18650 ardunio uno r3 arduino mạch băm xung kích cá cơ sim ghép mạch sạc dự phòng tụ quạt arduino uno cảm biến ánh sáng tắt mở đèn cảm biến cảm biến nhiệt độ công tắc cảm biến tiệm cận module cảm biến cho arduino bộ mạch điều tốc mạch tăng âm thanh bluetooth mạch âm thanh bluetooth mạch loa bluetooth mạch bluetooth mạch khuếch đại âm thanh 200w module cảm biến chạm ttp223 module bluetooth module bluetooth hc bo mạch khuếch đại mini mach khuech dai am thanh class d tpa3116d2 cong suat 120w120w công tắc cảm bién ánh sáng mạch chuyển tiếp tín hiệu